中科院宁波材料所
先进制造领域
高层次人才招聘公告

先进制造技术所简介
先进制造技术研究所是中国科学院宁波材料技术与工程研究所内设四个二级所之一。先进制造所以中科院“三个面向”、“四个率先”办院方针为指导,秉承“料要成材、材要成器、器要好用”建所理念,坚持多学科交叉融合,致力贯通“材料-设计-制造”技术创新链条。先进制造所已规划部署复合材料智能制造与装备、功能器件制造与系统、精密与极端制造技术、机器人与智能制造装备、工业信息技术五个科研领域。

先进制造所现有人员近350人,其中全职科研人员近110人,研究生近240人;科研人员中“旗舰”研究员3人、研究员及正高级工程师13人、副研究员及高级工程师35人、助理研究员及工程师等科研人员60余人;高层次人才中有3名国家级专家、8名浙江省级专家、4名中科院专家、宁波市3315创新团队4个、宁波市科技创新团队4个。

先进制造所拥有先进制造所有3个省级重点研究平台,2个市级重点研究平台;已基本建成复合材料制造、功能器件制造、精密制造、智能制造、精密测量和数字化设计仿真等装备平台,以及一个占地3000平方米的大型工程实验中心,各类实验设备总值1亿余元。

近五年来,承担国家重点研发计划、国家自然科学基金、科学院先导计划等国家、科学院、省市地方及重点企业委托项目400余项;获省部级科技奖励6项,发表学术论文567篇,申请专利464项,获授权专利232项。未来,先进制造所将继续面向国家和和区域经济发展的重大需求,研究、创新与产业化面向/基于新材料的先进制造工艺、智能制造装备和制造信息技术,培养与输送高端制造技术人才,为制造强国建设做出重要贡献。
招聘方向
1. 工业信息技术
● 工业互联网技术
● 智能感知技术
● 信息融合及可视化技术
2. 复合材料智能制造与装备
● 复合材料设计仿真技术
● 复合材料制造工艺
● 复合材料制造装备技术
3. 功能器件制造与系统
● 闪烁材料与器件
● 荧光陶瓷与器件
● 热电材料与器件
4. 极端制造工艺与系统
● 精密与极端制造工艺
● 精密与极端制造系统
● 精密测量与评价
5. 机器人与智能制造装备技术
● 精密驱动控制技术
● 智能机器人技术
● 数控装备技术
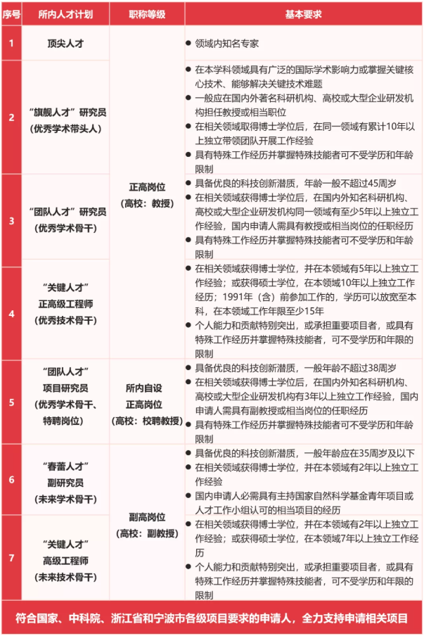
岗位要求
副高及以上岗位

博士后

薪酬待遇
副高及以上岗位

博士后

在站期间,鼓励博士后申请国家自然科学基金、中国博士后科学基金、浙江省/宁波市自然科学基金等;宁波市对于获得的中国或浙江省博士后科学基金提供1:1的经费配套;鼓励申请国家、中科院、浙江省、宁波市的各类人才计划。
联系方式
诚挚邀请具备强烈的钻研精神和优秀的科研素养,具备强烈的责任心和创新思维能力,乐于分享并具有良好团队合作精神的人才加盟!
符合上述条件的申请者请通过招聘系统(https://recruit.nimte.ac.cn)投递简历。
联系人: 毛佳佳
邮箱:maojiajia@nimte.ac.cn
电话:+86-574-86685861

识别二维码关注“中科院宁波材料所招聘”
最新招聘信息不错过!
中科院宁波材料所2021年人才招聘启事